Abstract
BACKGROUND: Multiple myeloma (MM) is caused and characterized by clonal proliferation of malignant plasma cells. Clonal plasma cells are predominantly distributed in the bone marrow (BM), yet, along with the technical improvement, clonal plasma cells (CPC) can be detected in the peripheral blood of most patients with MM. Previous studies, along with ours, have revealed an association between CPC and prognosis. However, the relevance of CPC to the clinical features and prognosis in Chinses population, and the mechanisms underlying the formation of CPC has not been fully elucidated.
METHODS: Patients with newly diagnosed MM were included in this study. We used multi-parameter flow cytometry (MFC) for CPC quantification and next-generation sequencing (NGS) technology for mutational landscape mapping to identify the correlation of CPC level with clinical characteristics and the mutations.
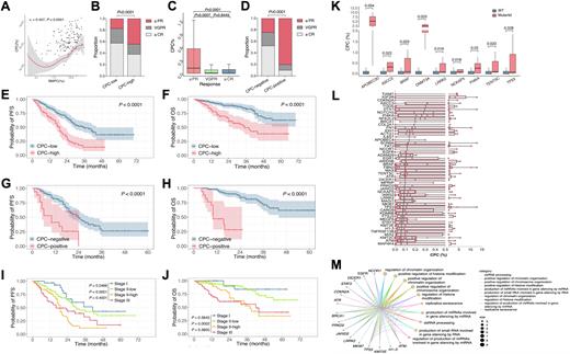
RESULTS: A total of 301 patients with newly diagnosed MM were included in this investigation. It is demonstrated that CPC quantification could effectively mirror the tumor load, and CPC≥0.105% at diagnosis or detectable CPC after therapy indicates poor treatment response and adverse outcome. The introduction of CPC level into the R-ISS system enables a more robust discrimination of prognosis, especially for the larger number of R-ISS Ⅱ patients. Interestingly, we noticed an elevated proportion of light-chain MM in patients with higher CPC. Mutational landscape revealed that TP53 mutations and pathways involving chromatin or chromosome regulation and adhesion tended to have significantly higher CPC levels, suggesting a potential mechanism accounting for CPC formation.
CONCLUSION: Accordingly, the detection of CPC by MFC may provide a less-invasive and reliable approach for risk stratification and disease monitoring in patients with MM.
Disclosures
No relevant conflicts of interest to declare.
Author notes
Asterisk with author names denotes non-ASH members.
